为贯彻落实《国务院办公厅关于开展消费品工业“三品”专项行动营造良好市场环境的若干意见》(国办发〔2016〕40号)及工业和信息化部消费品工业司积极开展数字“三品”行动的精神,倡导以市场需求为导向的技术创新与设计创意,发挥创新产品的示范引领作用,提高创新产品的品质满意度和品牌信任度;深入实施数字化赋能“三品”战略,促进消费品工业高质量发展;受工业和信息化部消费品工业司委托,中国纺织工业联合会开展了2023年度十大类纺织创新产品培育和推广工作。中国纺织工业联合会对申报企业及产品进行了资格和形式审查、消费者投票和专家评定,决定:
授予厦门安踏贸易有限公司——“热返四代”儿童羽绒服等10件产品“2023年度十大类纺织创新产品十大精品”;江南布衣服饰有限公司——双面穿羽绒服等十大品类共163件产品“2023年度十大类纺织创新产品”称号。
2023年度十大类纺织创新产品十大精品获选产品及单位名单
(排名不分先后)

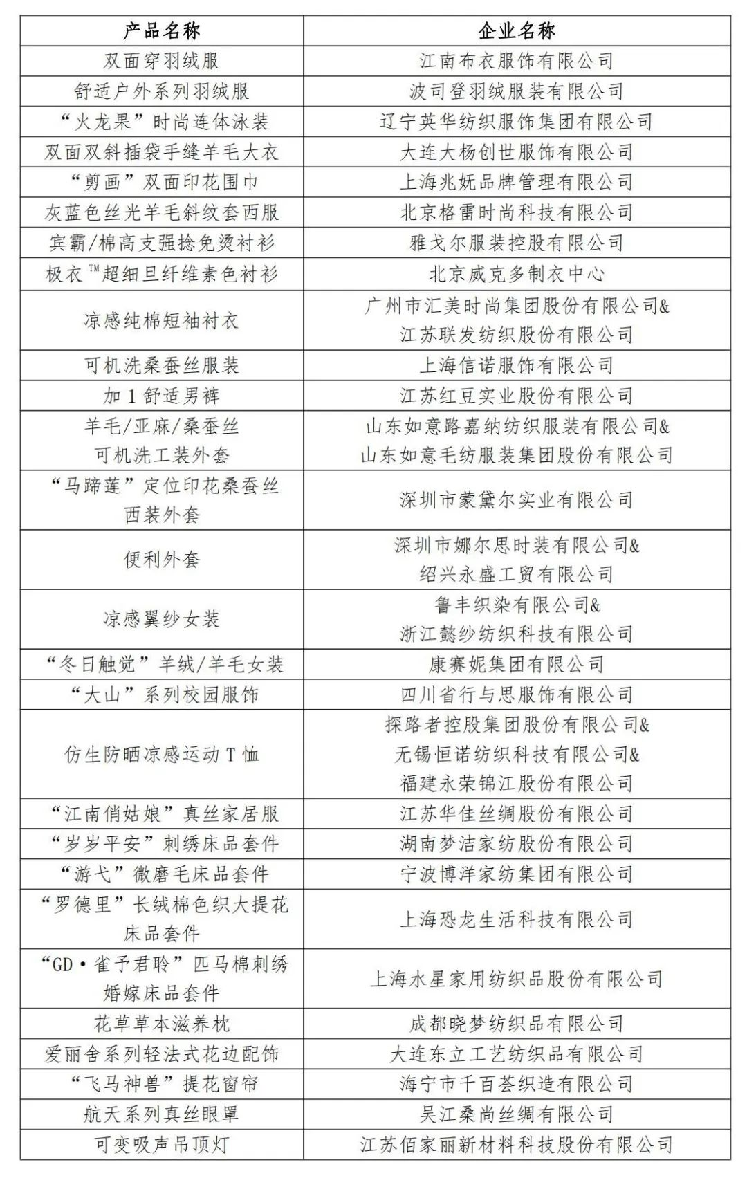
2023年度十大类纺织创新产品获选产品及单位名单
(排名不分先后)



(文章来源:中国纺织信息中心)声明:感谢作者的付出,版权归原作者所有,如有转载稿及图片涉及版权等问题,请联系华纺链平台进行删除,邮箱地址: pr@huafl.com,非常感谢!注:文中内容和观点不代表本平台立场。
